首页
发布
开通会员
开通黄金会员
众多免费资源
站内资源8折起
发布资源额外分成10%
开通黄金会员
开通钻石会员
众多免费资源
站内资源6折起
发布资源额外分成20%
开通钻石会员
登录
注册
首页
开通会员 尊享会员权益
登录
注册
找回密码
更多资料
搜索内容
胡
这家伙很懒,什么都没有写...
关注
私信
文章
0
收藏
1
评论
1
版块
0
帖子
0
粉丝
0
文章
1
帖子
0
商品
0
排序
收藏时间
最新发布
最近更新
最多查看
最多点赞
最多回复
最多收藏
销售数量
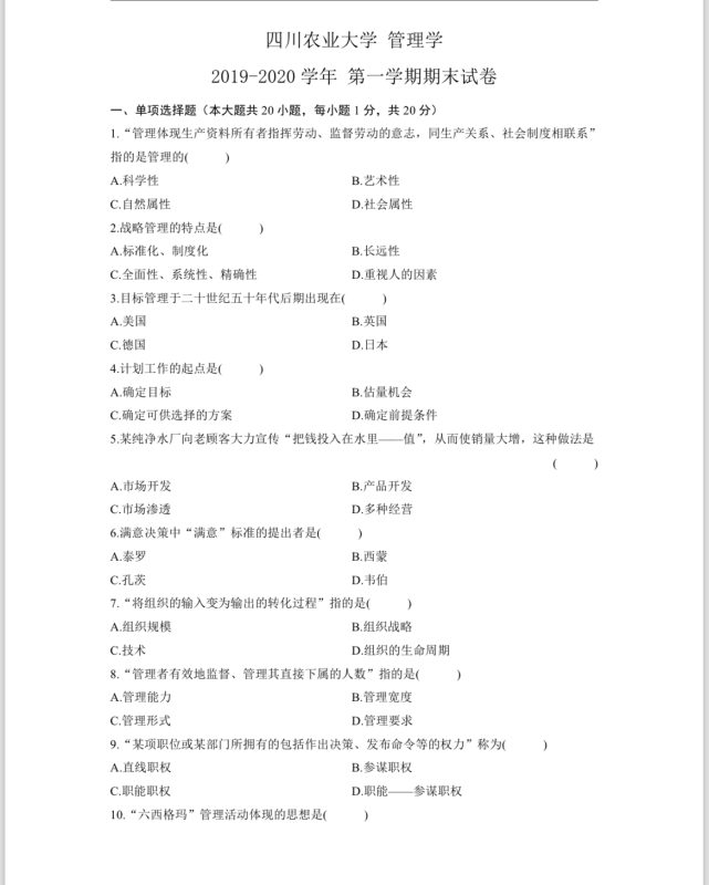
管理学真题、复习资料
付费阅读
¥
3.5
四川农业大学
未分类
# 管理学
4个月前
4
925
16
愿大家都能轻松找到自己需要的资料
发布文章
创建话题
创建版块
发布帖子
在手机上浏览此页面
登录
没有账号?立即注册
邮箱
验证码
发送验证码
记住登录
账号密码登录
登录
用户名/手机号/邮箱
登录密码
记住登录
找回密码
|
免密登录
登录
注册
已有账号,立即登录
设置用户名
邮箱
验证码
发送验证码
设置密码
注册
重要通知
本站致力于服务大学生
提供资料交换互助服务
务必确保上传资料
质量较高、价格合理
请复制本站链接在浏览器打开,不要在qq或微信直接访问